![]() |
DIGITAL HEALTH AND AI |
“AI in Medicine for improved health and public impact”Elpida Keravnou-Papailiou is Professor of Computer Science at the Department of Computer Science of the University of Cyprus and Co-Coordinator of the MSc Artificial Intelligence programme whose development was co-funded by EU under the MAI4CAREU project (INEA/CEF/ICT/A2020/ 2267423). She served as a Member of the Governing Board (June 2012 –June 2018) and of the Executive Committee (July 2014 –June 2018) of the European Institute of Innovation and Technology (EIT-www.eit.europa.eu). She is a Fellow of the 2021 class of the International Academy of Health Sciences Informatics. She has carried out research in the areas of knowledge engineering, expert systems, deep knowledge models, diagnostic reasoning, temporal reasoning, artificial intelligence in medicine, intelligent data analysis in medicine and hybrid decision support systems. She is an Editor of the scientific journal Artificial Intelligence in Medicine (Elsevier) since the launch of the journal in 1989. During the period from 2003 to 2005 she served as Chairperson of the Artificial Intelligence in Medicine Europe (AIME) Board. She has been a Senior Program Committee Member of the biannual AI in Medicine conferences. In addition to her publications in scientific journals and conference proceedings she has (co)authored seven scientific books published by Springer, Elsevier, Kluwer, Kogan-Page, Chapman and Hall, Abacus Press, and the Greek Open University. She has guest-edited or co-guest-edited ten special issues of the journal Artificial Intelligence in Medicine, the latest (co-guest edited with T. Chen and G. Antoniou and published in 2021) being a thematic issue on Medical Analytics for Healthcare Intelligence: Recent advances and future directions. During her academic career she has taught several courses at undergraduate and postgraduate level (Expert Systems and Artificial Intelligence, Special Purpose Programming Languages, Operating Systems, Principles of Programming, Fundamentals of Artificial Intelligence, AI in Medicine). Professor Elpida Keravnou-Papailiou Co-Coordinator of MSc Artificial Intelligence Department of Computer Science University of Cyprus
Decision support systems in the age of data
A decision support schema in the age of data
IDA has become a crucial component of decision support systems in the age of data. IDA encompasses statistical, pattern recognition, machine learning, data abstraction and visualization tools to support the analysis of data and discovery of principles that are encoded within the data. IDA methods applied to supporting decision making in medicine can be classified into two main categories: data abstraction and data mining. Data abstraction is concerned with the intelligent interpretation of patient data in a context-sensitive manner and the presentation of such interpretations in a visual or symbolic form, where the temporal dimension in the representation and intelligent interpretation of patient data is of primary importance. Research in temporal data abstraction concerned knowledge-based methods for deriving merge or state abstractions where a series of concatenable (time-point based) data are abstracted to a single time-interval based datum, persistence abstractions, where a maximal interval spanning the extent of |
Time Ontology and Temporal Reasoning forMedical Tasks
The development of a generic time ontology and associated temporal reasoning for medical tasks, based on two primitives, the time-axis and the time-object. The notion of a time-axis enables the representation of multiple conceptual temporal contexts and multiple time granularities, while the notion of a time-object enables the modelling of time as an integral aspect of occurrences, both abstractly and concretely.
Abduction is inference to the “best explanation”. The hypothetico-deductive model of reasoning embodies abduction as the principal reasoning mode, leading to best explanation, where deduction is a sub-process. This work involves the development of an abductive framework for diagnostic problem solving, under uncertainty and incompleteness, where time-objects are used as the representation formalism and several primitive evaluation criteria, into which time has been integrated have been defined. Each criterion provides an intuitive yardstick for evaluating the space of potential solutions. The criteria can be combined as appropriate for applications to define plausible and best explanations. The proposed primitive evaluation criteria include coverage (focus-coverage, hard-coverage, current-coverage), consistency, strength of integration (strongly-integrated, or coherent, loosely-integrated, or incoherent, single or multiple point of failure), satisfiability (N/T/C-satisfiable corresponding to necessary, typical, common expectations), ambiguity (alternative explanations for focus-abnormalities), redundancy (a strict subset has the same coverage), minimality (not redundant) and optimality (has focus-coverage, and it is case-consistent, satisfiable, strongly-integrated and minimal).
some property is derived (backwards and/or forwards in time), trend abstractions, where the aim is to derive the significant changes and the rates of change in the progression of some parameter, periodic abstractions, where repetitive occurrences with some regularity in the pattern of repetition, are derived and complex abstractions recursively entailing any of the above abstractions.
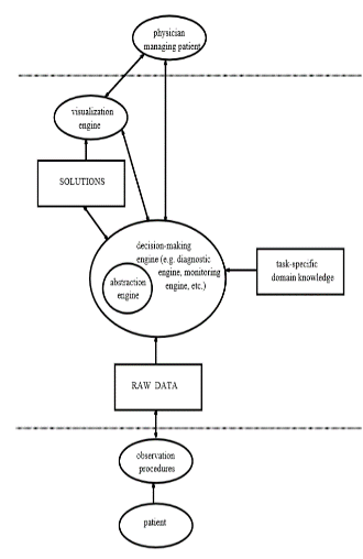
Two types of architectures for decision support systems in the age of data, from the perspective of how data abstraction can be integrated have been proposed. The one architecture considers data abstraction as a loosely coupled process, while the other as a task-dependent process.
Loosely coupled process |
Clinical Temporal Diagnosis
The development of a theoretical model for clinical temporal diagnosis that integrates causal, temporal and action knowledge (C-T-A model). Causal inference can be leveraged to reason explicitly about actions-and-effects underlying observational data.
C-T-A Model
The formulation of an abstract data structure, the Abstract Temporal Graph (ATG) for modelling general temporal constraints encountered in medical reasoning and developing algorithms for the classical problems of checking the consistency of a set of constraints and deciding the satisfiability of some constraint. The ATG is instantiated for different types of constraints of relevance to clinical diagnosis ranging from simple homogeneous structures to complex hybrid structures involving mixed constraints.
Task-depended process
|
|
SELECTED GRANTS
|
SELECTED PUBLICATIONS
|




